全国建筑木材建筑模板服务商

建筑木方、建筑模板集采供应链解决方案

服务咨询热线:4008813166

木材模板厂停工停产预期强烈,建议需求用户提前备货

白驹过隙,时间匆匆流过,与众不同的2020年已经进入倒计时,这一年过得尤其的快,尤其的揪心,尤其的波荡。2020,真的太难了,回顾这一年,新冠疫情、南方暴雨……这一年我们经历了太多,也失去了太多,无一不让人感叹:生活真的不是那么容易。

木材模板厂停工停产预期强烈,建议需求用户提前备货

 

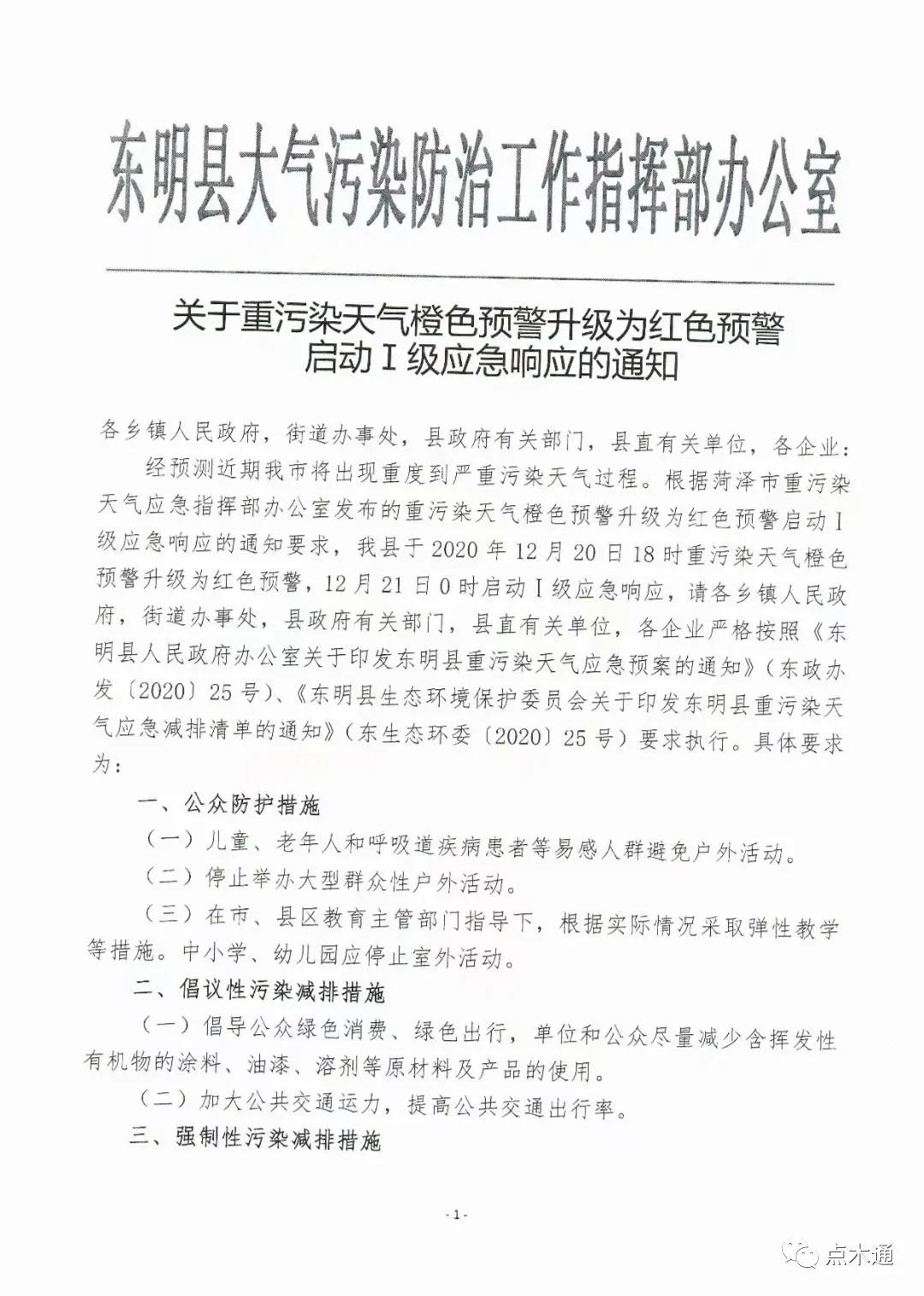
屋漏偏逢连夜雨,随着冬季的深入,供暖季的到来,天气又开始变不好,北方因为重污染天气,工厂面临大规模停产预期。据了解,山东省生态环境委员会办公室发布了第二轮重污染天气应急专项专项督导方案,督查时间为12月20日至26日,多地启动重污染天气Ⅰ级应急响应,红色预警响应,对范围内企业实行强制性减排,停限产,停止工地运输等措施。这是入冬以来第N次了,基本上是开工几天,停工几天,导致木材板材厂产能受限,缺货断货的情况或越来越多。

木材模板厂停工停产预期强烈,建议需求用户提前备货

 

木材模板厂停工停产预期强烈,建议需求用户提前备货

 

木材模板厂停工停产预期强烈,建议需求用户提前备货

 

木材模板厂停工停产预期强烈,建议需求用户提前备货

 

木材模板厂停工停产预期强烈,建议需求用户提前备货

 

木材模板厂停工停产预期强烈,建议需求用户提前备货

 

木材模板厂停工停产预期强烈,建议需求用户提前备货

 

木材模板厂停工停产预期强烈,建议需求用户提前备货

 

今年最让人揪心的无疑是疫情,进入12月份以来,国内多地出现确诊病例及无症状感染者,为预防疫情,广西贵港建筑模板一些工厂陆续接到通知,有规划在1月15日左右提前停产的预期!所以需要备货的木材板材人,提前备货,避免有钱无货的尴尬局面。

木材模板厂停工停产预期强烈,建议需求用户提前备货

 

时至年关,天气越来越寒冷,叠加疫情的影响,今年物流也将提前停运,对于木材行业也说,物流是木业企业与经销商的生命线。因此,点木通在此提醒各位:建议有需求的木材板材人合理规划,提前备货,以免出现送货不及时,板材供应紧缺局面!2020“鼠”实不易,相信2021定会“牛”转乾坤,木材人加油!

 

填写您的项目需求给我们。

*请认真填写需求信息,我们会在24小时内与您取得联系。